发布时间:2026-01-23 15:30编辑:91下载站阅读:0次我要评论(0)
个人图书馆app是一款专门为用户提供的关于阅读书籍的应用软件,提供的书籍中包含了各种名著、伟人精神等相关信息,非常具有教育意义,其中在阅读书籍的过程中,一些用户想要将喜欢的页面内容添加到书签中管理,便于后期直接打开书签查看内容,但是对于新用户来说却不知道该如何操作,那么我们可以直接将阅读器顶部的书签图标点击打开即可添加,之后可以直接进入到目录页面中找到书签管理功能即可查看平时加入的书签内容,在目录中还可以查看添加的笔记内容,除此之外还支持更改字体大小、行间距等参数。

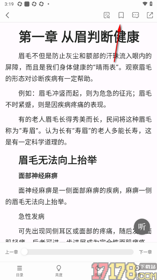
1.在手机上找到个人图书馆app这款软件点击打开,在打开的页面上即可点击打开【好书】选项,再选择喜欢的书籍即可进入。

2.在当前打开的页面上就可以查看到顶部位置显示的书签图标,点击一下该图标按钮即可添加。

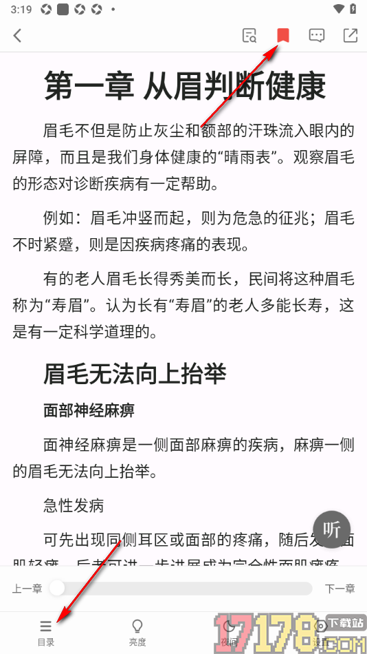
3.添加好该书签内容之后,顶部位置的书签图标即可显示为红色,然后点击左下角的【目录】选项按钮即可。

4.在打开的目录页面中将底部位置的【书签】选项点击打开即可切换到书签管理页面中查看书签详情信息。

5.在当前打开的页面上就会查看到刚刚我们添加的书签内容,在底部用户还可以点击切换笔记查看平时添加的笔记内容。

在很多用户的手机上会安装个人图书馆app这款软件来阅读书籍内容,若是在阅读书籍的过程中想要将重要的页面内容添加到书签管理,那么按照上述小编分享的教程来操作即可,且添加的书签内容直接进入到目录页面中查看详情,除此之外还支持更改亮度、设置锁屏等功能。